*ST 嘉寓第二次发布面值退市预警
发布日期:2025-03-30 07:09 点击次数:1132月24日,*ST 嘉寓(300117)发布了对于公司股票存在可能因股价低于面值被隔断上市的第二次风险领导公告。
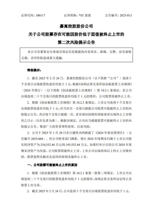
1.齐备 2025 年 2 月 24 日,嘉寓控股股份公司(以下简称“公司”)聚合十个往改日出现股票收盘价均低于 1 元。凭据《深圳证券往还所创业板股票上市国法》(2024 年改良)(以下简称《创业板股票上市国法》)第 10.2.1 条限定,若公司出现聚合二十个往改日的股票收盘价均低于 1 元的情形,公司股票将被隔断上市。
2.凭据《创业板股票上市国法》第 10.2.3 条限定,上市公司聚合十个往改日出现股票收盘价均低于 1 元,应当在次一往改日表现公司股票可能被隔断上市的风险领导公告,后来每个往改日表现一次,直至相应的情形打消大概出现隔断上市情形之日止(以在先者为准)。凭据该限定,公司应当表现股票可能被隔断上市的风险领导公告。
3.公司于 2025 年 1 月 20 日在巨潮资讯网表现了《2024 年度功绩预报》(公告编号 2025-004),经公司财务部门测算,预测 2024 年度期末包摄于上市公司激动的净钞票为-210,552.44 万元到-195,552.44 万元。若是经审计后的公司 2024 年度期末净钞票为负值,公司股票将被隔断上市。上市公司出现两项以上隔断上市情形的,股票按照先涉及先适用的原则扩充隔断上市。



海量资讯、精确解读,尽在新浪财经APP


栏目分类